当前位置:

潇湘城市群生态、交通、产业发展专项规划公示

来源:县住建局 作者:佚名 编辑:李庆石 2018-06-04 08:24:40
—分享—

潇湘城市群生态、交通、产业发展专项规划公示

潇湘城市群生态、交通、产业发展专项规划公示

潇湘城市群生态、交通、产业发展专项规划公示

 

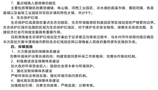
潇湘城市群生态、交通、产业发展专项规划公示

潇湘城市群生态、交通、产业发展专项规划公示

潇湘城市群生态、交通、产业发展专项规划公示

潇湘城市群生态、交通、产业发展专项规划公示

潇湘城市群生态、交通、产业发展专项规划公示

潇湘城市群生态、交通、产业发展专项规划公示

潇湘城市群生态、交通、产业发展专项规划公示

潇湘城市群生态、交通、产业发展专项规划公示

潇湘城市群生态、交通、产业发展专项规划公示

潇湘城市群生态、交通、产业发展专项规划公示

潇湘城市群生态、交通、产业发展专项规划公示

潇湘城市群生态、交通、产业发展专项规划公示

潇湘城市群生态、交通、产业发展专项规划公示

潇湘城市群生态、交通、产业发展专项规划公示

潇湘城市群生态、交通、产业发展专项规划公示

潇湘城市群生态、交通、产业发展专项规划公示

潇湘城市群生态、交通、产业发展专项规划公示

来源:县住建局

作者:佚名

编辑:李庆石

阅读下一篇

返回双牌新闻网首页